华为公司2012实验室特招博士招聘简章
1招聘部门与对象
招聘对象:2014年6月-2015年12月间毕业的博士/博士后。
       部门简介:2012实验室是面对客户、社会和集团公司未来发展的挑战和机遇,肩负公司创新、研究、平台开发与研发能力提升的责任,探索未来方向;通过技术创新、理论突破,奠定技术格局,引领产业发展;构建核心能力,提前准备并交付有竞争力的技术、芯片、器件、平台、工程和解决方案等公共交付件、支撑各产品线主业务快速发展;同步业界最佳研发能力,整合产业优势资源,建设领先的工业体系,支撑公司商业成功。
2招聘专业
       电磁场与微波,信号与信息处理,通信与信息系统,电路与系统,微电子学,光学工程;电气工程及其自动化、机械设计,机械自动化,焊接,力学,材料,光电等相关专业;
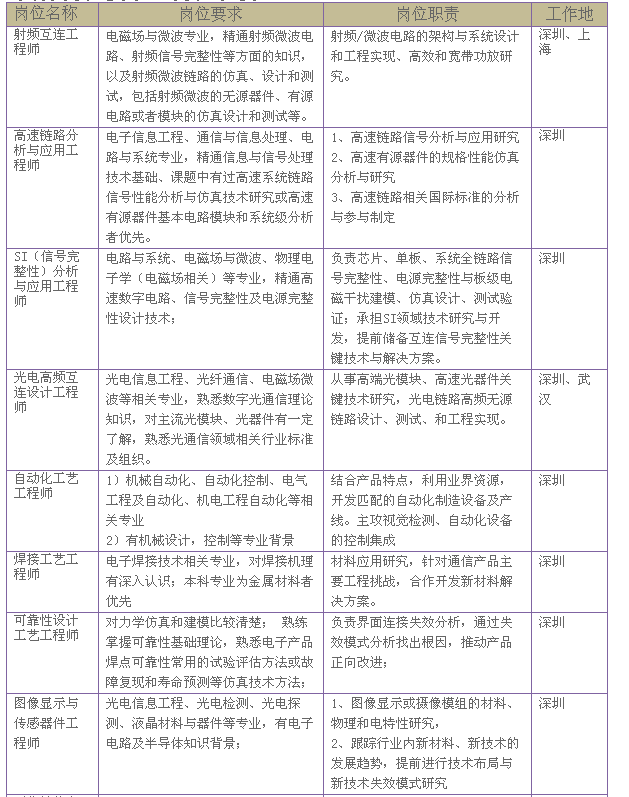
3具体岗位要求和岗位职责

