威廉希尔williamhill_英国威廉希尔公司-中文官网

【硕博】楚天科技股份有限公司华中科技大学招聘

作者:编辑:发布:2014-03-13点击量:

楚天科技股份有限公司

招聘区域划分

3月15日上午(08:30-12:00):洪山体育馆

1、2014湖北省春季首场硕士、博士研究生人才供需见面会区

2、2014湖北省春季医疗、医械、医药、生物、化工行业人才招聘会区

3月15日下午:(14:30-17:00)华中科技大学

1、证件及资料发放及审查区(大学生活动中心305阶梯教室外)

2、应聘者简历填写等候区(大学生活动中心305阶梯教室)

3、专业面试区(大学生活动中心305阶梯教室)

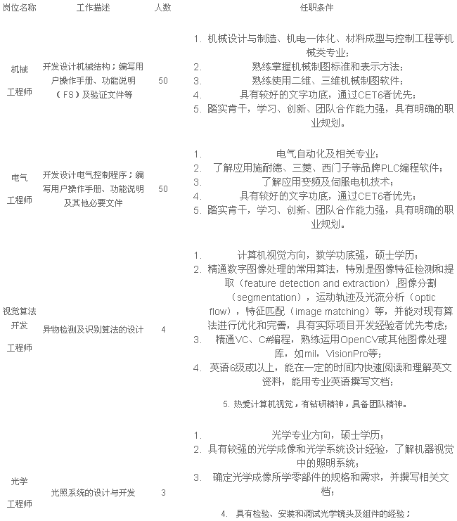
招聘岗位及相关要求

Copyright © 威廉希尔 版权所有本网站所使用的方正字体由方正电子免费公益授权

Baidu
sogou